Home Blog Uncategorized 焦点论文:DSP vs. Visium:癌症研究空间转录组学的比较研究

焦点论文:DSP vs. Visium:癌症研究空间转录组学的比较研究

焦点论文:DSP vs. Visium:癌症研究空间转录组学的比较研究

Dr. Alexander Swarbrick 近日在 bioRxiv 上发表了一篇题为“癌症研究数字空间多组学分析技术和 Visium 空间转录组技术的实验比较”的文章,对 DSP 和 Visium 平台进行了深入的比较分析。虽然这两种技术在乳腺癌组织的空间其分析方面均表现出强大的实力,但应用领域各不相同。

肿瘤组成复杂:亟需先进的空间组学工具

肿瘤远非简单的癌细胞堆积。相反,它是一个复杂的生态系统,其中充满了各种细胞亚型。肿瘤内各种亚型细胞的空间组织有助于了解癌症的分子复杂性,对肿瘤进展和治疗反应有巨大影响。传统的方法(如多重免疫荧光法)的探测深度有限,而新兴的空间组学技术有望弥合这一差距。其中,NanoString GeoMx® 数字空间多组学分析(DSP)平台10x Genomics Visium平台备受关注,使研究人员能全面了解肿瘤异质性。

深入比较:DSP 平台 vs Visium 平台

实验设置

为了对 DSP 和 Visium 进行严格比较,研究人员使用四份原发性乳腺癌组织样本和两个培养细胞系,设计了一套复杂的实验(图1)。通过该方法,可确保对肿瘤内不同的细胞相互作用特征进行详细研究。

图1:实验概述
(a)样本保存示意图及实验工作流程。将培养后的 Jurkat 和 SKBR3 细胞以六种不同的比例混合,作为 OCT 或 FFPE 样品保存。从中间切开组织样本,分别作为 OCT 或 FFPE 样品保存。使用尽可能接近的组织切片进行 DSP 和 Visium 分析。使用 BioRender.com 创建该示意图。(b)组织形态学图片示例。分别对样本4806的 FFPE 和 OCT 切片进行处理,进行 DSP 或 Visium 分析。记录 FFPE 与 OCT 样品之间以及用于 DSP 和 Visium 分析的切片之间的总体匹配形态学特征。比例尺=1 mm。(c)用于直接比较的 DSP AOI 和 Visium 光斑示例。(i)肿瘤-基质界面上的 Visium 模拟 AOI 示例。(ii)用于 DSP 和 Visium 直接比较的肿瘤-基质界面上的 Visium 光斑示例。(iii)分割后的比较用 DSP AOI 示例。根据免疫荧光信号将各 AOI 分割为广谱细胞角蛋白阳性段和广谱细胞角蛋白阴性段。(iv)分割后的比较用 DSP AOI 采集所在相匹配区域的 Visium 光斑示例。比例尺=100 μm。(d)用于测试DSP平台分割性能的尺寸分级和生物 DSP AOI 示例。比例尺=100 μm。
 

关键观察结果

  • 基因表达相关性:可见这两种平台的对照细胞阵列样品中存在高度相关性。然而,鉴于乳腺癌组织的复杂性,这两种平台在基因检测能力上存在细微差异。
  • 深入的组织分析: 虽然这两种平台均可用于深入的组织分析,但与对应的 FFPE 样品相比,Visium 对 OCT 处理样品的基因检测能力略弱。组织制备方面的细微差别会对结果产生显著影响。

聚焦平台优势

  • Visium by 10x Genomics: Visium 是一种无偏倚的分析方法,可为整个组织提供全面的概览信息。这种鸟瞰式分析使研究人员能非常详细地揭示肿瘤的空间异质性。Visium 在初步探索性研究阶段表现出色,可为广泛的组织区域提供全转录组信息。
  • NanoString GeoMx DSP: 另一方面,DSP 在精密度方面表现出色。该技术在深入研究特定感兴趣区域方面具有独特的能力,重点用于复杂的分子分析,是假设驱动研究的宝贵工具。

用 DSP 研究特定区域

当放大至颗粒状区域时,可进一步展示 DSP 平台的实力。通过该深入研究发现,密切相关的细胞类型(如 CD8 T 细胞)和周围细胞之间存在复杂的相互作用(图2)。然而,在如此紧密的细胞相互作用中确保转录组谱的纯度仍然是一个巨大的挑战。

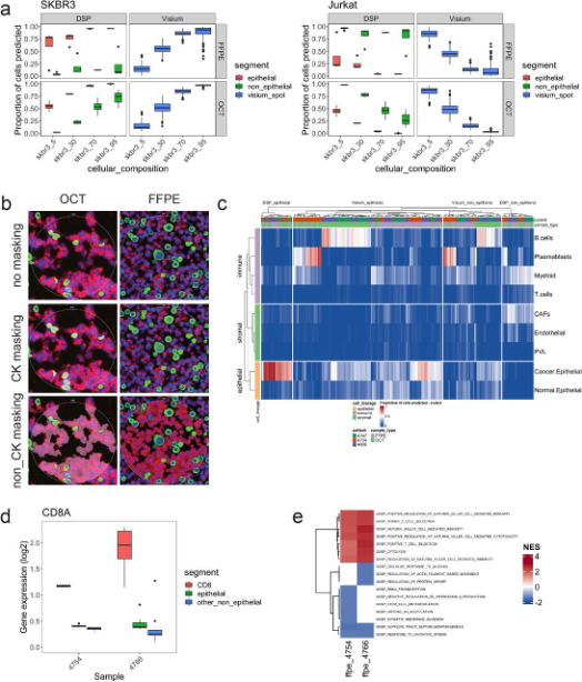
图2:DSP 平台分割功能可用于对更具体的基因表达特征进行分析。
(a)细胞阵列样品上分割后 DSP AOI 和 Visium 光斑中 SKBR3 细胞与 Jurkat 细胞的预测比例。(b)细胞阵列样品上分割后 DSP AOI 的示例。用 SYTO13 标记所有细胞,以进行细胞核染色。分别用抗 CD45 抗体(红色)或广谱细胞角蛋白(绿色)抗体标记 Jurkat 细胞和 SKBR3 细胞。然后,根据荧光信号,对上皮性或非上皮性 DSP AOI 进行序列采样。(c)组织样品上分割后 DSP AOI 和 Visium 光斑中癌细胞类型与 TME 细胞类型的预测比例。(d)DSP 数据中 CD8 和非 CD8 段中 CD8A 的归一化表达。(e)DSP 平台在 CD8 段与相邻非 CD8 TME 段之间确定的前5条显著失调的 GOBP 通路的 NES。显著性阈值设定为 q<0.25。
 

结论

空间转录组学技术并非通用。DSP 和 Visium 这两项技术均为有力的工具,而选择何种技术则取决于具体的研究问题。本文中的比较分析为研究人员做出明智选择奠定了一定的基础,使他们能充分利用空间转录组学的潜力。